Wednesday January 2026

হটলাইন

সেবা এবং ধাপ

নং শিরোনাম সেবার ধাপ কার্যকলাপ
  
সেবার ধাপ সমূহ ঃ দেখুন
মুক্তিযোদ্ধা/মৃত মুক্তিযোদ্ধার স্ত্রীগণকে মাসিক সম্মানি ভাতা প্রদান। দেখুন
অতি দরিদ্র প্রতিবন্ধী শিক্ষার্থীদের ৪ (চার) স্তরে ৩০০/৪৫০/৬০০/১০০০ টাকা জন প্রতি মাসিক উপবৃত্তি প্রদান। দেখুন
নির্বাচিত দরিদ্র প্রতিবন্ধী ব্যক্তিদের মাসিক ভাতা প্রদান। দেখুন
নির্বাচিত বিধবা ও স্বামী পরিত্যাক্তা দুঃস্থ মহিলাদের মাসিক ভাতা প্রদান। দেখুন
বয়স্ক ভাতা কার্যক্রম : নির্বাচিত দরিদ্র বয়স্ক ব্যক্তিদের মাসিক ভাতা প্রদান। দেখুন
সেবা পাবার ধাপসমূহ দেখুন
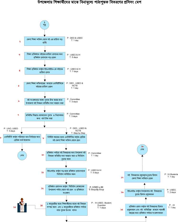
বই বিতরণ দেখুন
উপবৃত্তি বিতরণ, দেখুন
১০ উপবৃত্তি বিতরণ, দেখুন
দেখছেন ১ থেকে ১০ পর্যন্ত, মোট ৩৪ এন্ট্রি

এক্সেসিবিলিটি

স্ক্রিন রিডার ডাউনলোড করুন